• 1
  • 2
  • banner1
  • banner2
联系我们
  • 广州市红太电子科技有限公司

    地  址:广州市南沙区榄核镇平稳村第三工业区第二栋

    传  真:020-34986800

    联系人:杨小姐

    电话: 020-34986880

    业务电话:13318791398

    邮  箱:hongtaiym@126.com

    网  站:www.hongtaiym.com

产品详细
分享到:
点击次数:2986  更新时间:2019-07-25   【打印此页】  【关闭

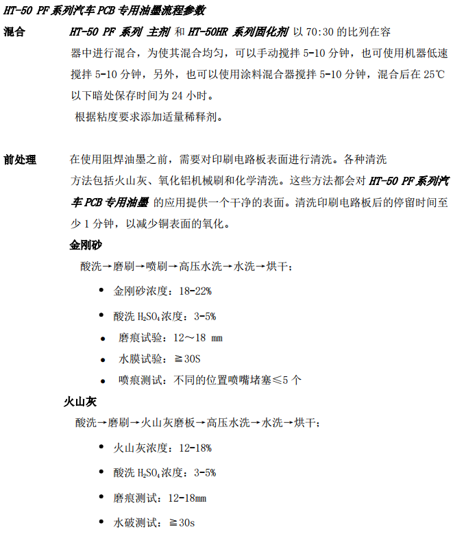
HT-50 PF系列汽车PCB专用油墨适用于丝印和喷涂的碱性显影液态感光阻焊品

1、该产品是我司针对汽车板专门研制开发的低卤油墨;

2、具有良好的附着性、抗龟裂性、耐热性及电气绝缘性,并且易操作使用,高解像度;

3、优良的附着力及良好的耐电金、化金性能,膨胀系数小,结构强度高;

4、已被大量应用于汽车、航空航天、铁路机车和电气产品之上;

5、HT-50 PF系列汽车PCB专用油墨 产品满足或超越IPC-SM-840等级H&T,UL等级为94V-0,通过欧盟ROHS和REACH测试的一种环保产品 。


技术资料




版权所有:广州市红太电子科技有限公司   传  真:020-34986800  电话: 020-34986880   邮  箱:hongtaiym@126.com  业务电话:13318791398 粤ICP备20055157号